
牛顺网
此前,清远、东莞、阳江、佛山、广州陆续发布中考改革方案。
最新消息!惠州市教育局发布《关于深化高中阶段学校考试招生制度改革的实施意见(2027—2031年)(征求意见稿)》征求意见的公告(下文简称《征求意见稿》)。
此次改革紧扣“德智体美劳”全面发展导向,深度对接高考综合改革,在中考总分、科目设置、考试模式等关键领域推出多项调整。

✅总分分阶段调整,2029年拟定为740分
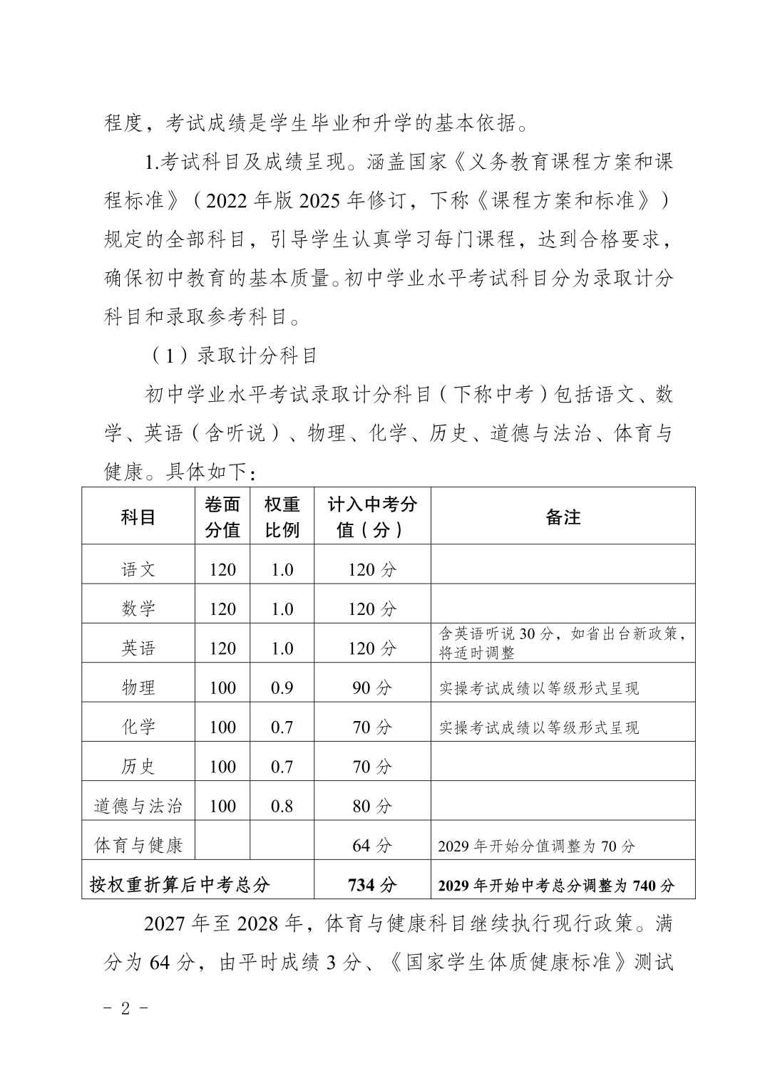
根据《征求意见稿》,惠州中考录取总分将分两步平稳过渡。2027年至2028年,总分拟调整为734分,其中语文计入中考分值由130分调整为120分、英语由108分调整为120分,适用对象为2024年秋季和2025年秋季入学的七年级学生。
2029年起,随着体育考试改革,总分将拟定为740分,适用对象为2026年秋季入学的七年级学生,改革节奏循序渐进,为学生和学校预留充足适应周期。

✅英语听说成绩正式计入总分,分值权重不折算
为进一步精准衔接高考英语评价体系,根据《征求意见稿》,英语科目权重比例拟不折算,分值为120分。
英语的核心变化在于,依据2024年出台的《惠州市初中学业水平考试英语听说考试工作方案(试行)》,2027年起,英语听说考试成绩正式计入惠州市中考录取总分,取消省教育考试院统一命题英语科目中的听力部分,听说考试分值与省命题听力部分保持一致。
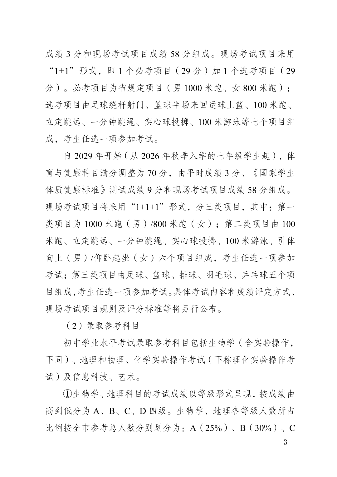
✅体育2029年满分提至70分, “1+1+1”模式优化选择
根据《征求意见稿》,2027年至2028年,体育与健康科目暂沿用现行政策。自2029年起,体育与健康科目满分调整为70分(较现行提高6分),由平时成绩3分、《国家学生体质健康标准》测试成绩9分(较现行提高6分)和中考体育项目考试成绩58分组成。
考试项目将采用“1+1+1”形式:1个必考项目(男1000米跑、女800米跑)+1个体能素质类选考项目[从100米跑、立定跳远、一分钟跳绳、实心球投掷、100米游泳、引体向上(男)/仰卧起坐(女)6个项目中任选1项)+1个技能类选考项目(从足球、篮球、排球、羽毛球、乒乓球5个项目中任选1项]牛顺网。
体育考试现场考试项目调整如下:

✅物、化实操调整为录取参考科目
根据《征求意见稿》,2027年起,中考录取参考科目为生物学、地理、物理和化学实验操作、信息科技、艺术。
其中,物理、化学实操考试由原录取计分科目调整为录取参考科目,成绩以等级形式呈现,不计入中考录取总分,作为高中阶段学校招生录取的参考依据。
原文如下:
上下滑动查看










征求意见时间:
2026年1月6日—2026年2月5日
提交意见途径:
网络反馈:通过电子邮件方式将意见发送至hzjykszx@huizhou.gov.cn。
信函反馈:通过信函方式将意见邮寄至惠州市惠城区麦地路2号惠州市教育考试中心(邮编516001)。收信人:赵老师。来信请注明“中考改革征求意见”字样。
现场反馈:请市民将意见现场交至惠州市教育考试中心。地址:惠州市惠城区麦地路2号市教育局2号楼二楼205室;联系电话:0752-2397288。

*有什么想说的,快来给小媒君留言*

编辑:程耀婵
来源:广东教育传媒综合惠州市教育局官网、惠州教育
转载时请标明转自广东教育传媒,投稿或商业合作回复关键词投稿/合作
粤有钱配资提示:文章来自网络,不代表本站观点。